解决方案
联系我们
成都子路科技有限公司
联系人:尹先生
座 机: 400-028-5098
家居/门窗MES条码管理系统
2015-03-05 13:05:29
家居/门窗MES条码管理系统
系统目标:
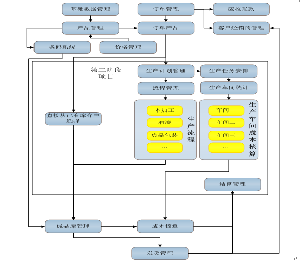
本系统主要利用先进的条码技术和ERP理念,以实现对产成品规范化经营管理为目的,提高管理效率,有效降低人为差错,提升企业精细化管理水平,有效控制管理流程、控制产品成本、监控订单到生产到出库发货的过程,理顺出入库管理,提升售后服务质量。并且预留ERP其他相关模块接口。
系统功能及框架:
主要包括以下功能:
| 订单管理 | 基础数据管理 | 条码的管理 |
| 生产计划管理 | 工序管理 | 产品发货的管理 |
| 应收账款的管理 | 成本核算 | 系统管理 |
| 价格体系管理 | 成品库的管理 | 工资定额 |
一、系统功能与界面
1、基础数据
订单管理主菜单
可以查看某一天的所有订单,下面表格,可以查看选中的某一订单的相关记录

添加(显示)订单信息

选择产品,可选择仓库中已有的,也可以直接生产
添加发货通知单

编制主生产计划

编制车间生产计划

添加入库单

添加收款信息

添加发票信息


